您好,欢迎来到内蒙古跆拳道运动协会_呼和浩特跆拳道|内蒙古跆拳道 联系电话:0471-6964001

新闻动态

当前位置:首页 > 新闻动态 > 协会动态

热烈祝贺内蒙古跆拳道运动协会《跆拳道技术等级评价指导标准》通过全国团体标准信息平台认证

来源:内蒙古跆拳道运动协会 发布于:2020-05-26 浏览次数:4052次 字号【 【关闭】

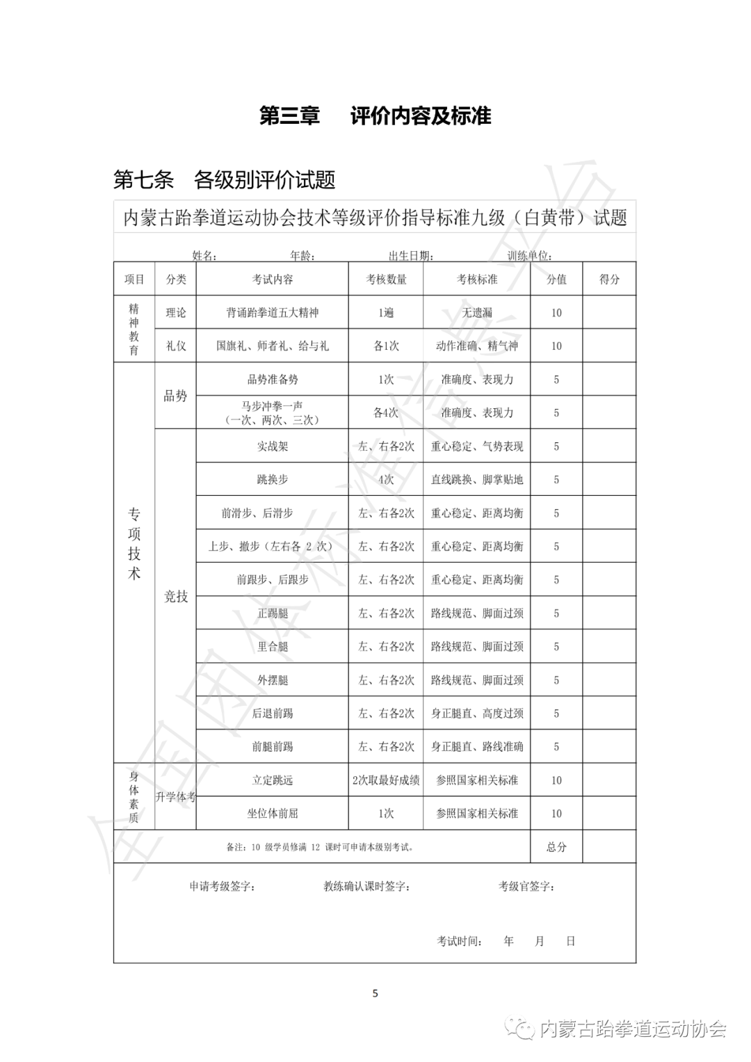
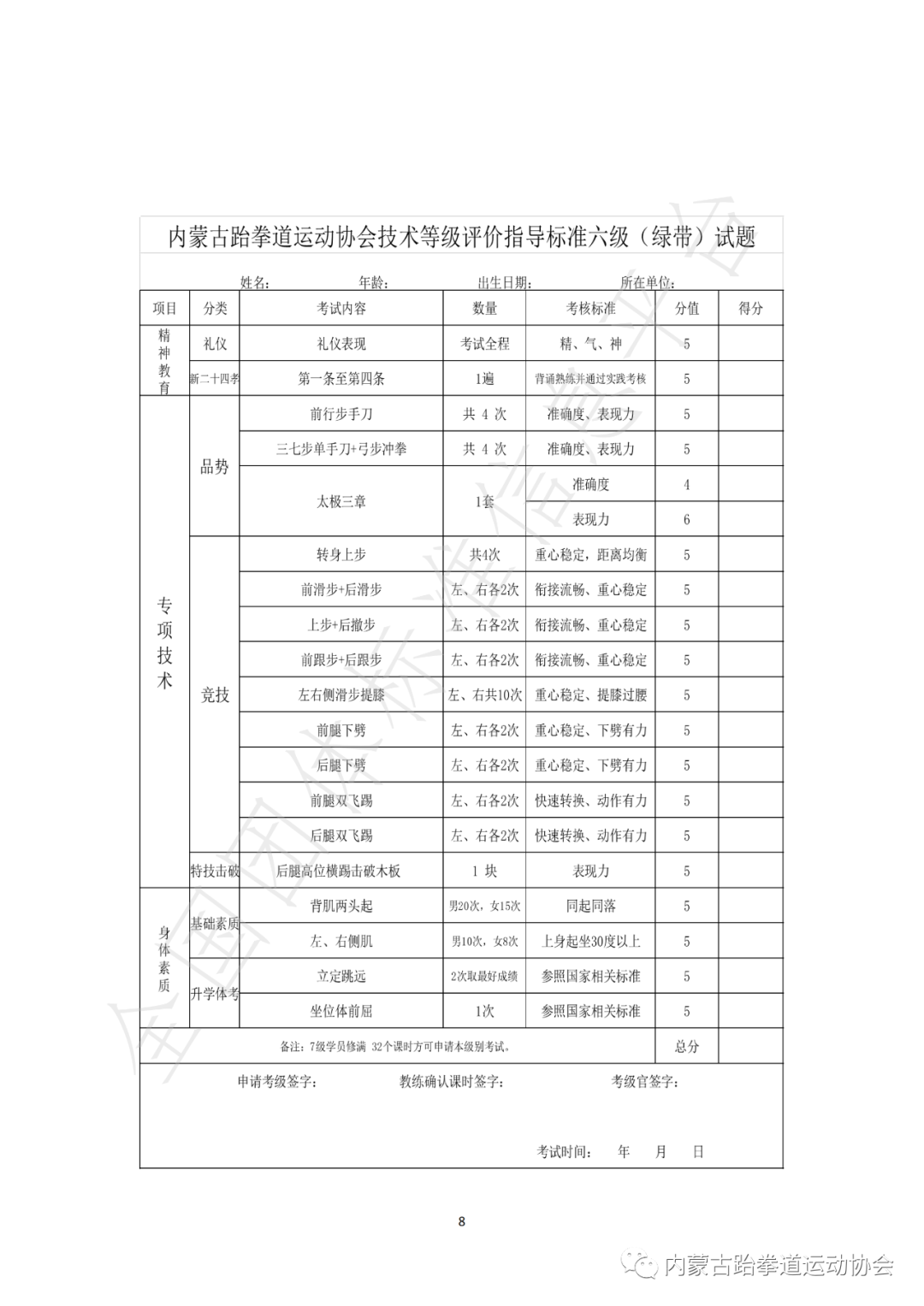
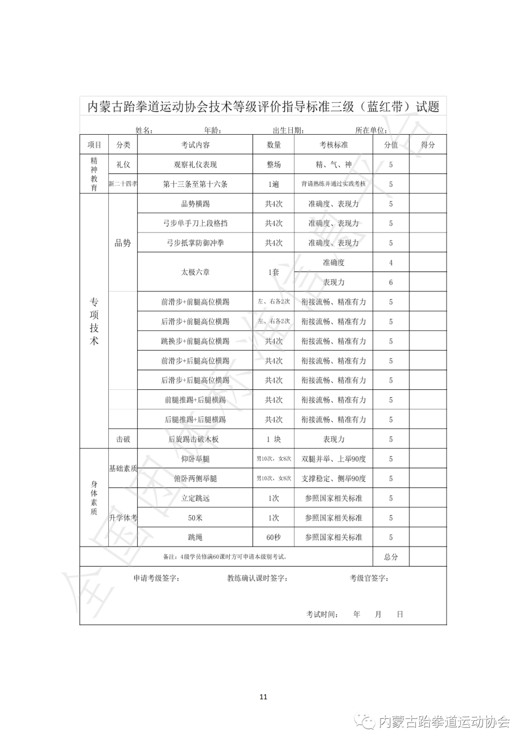
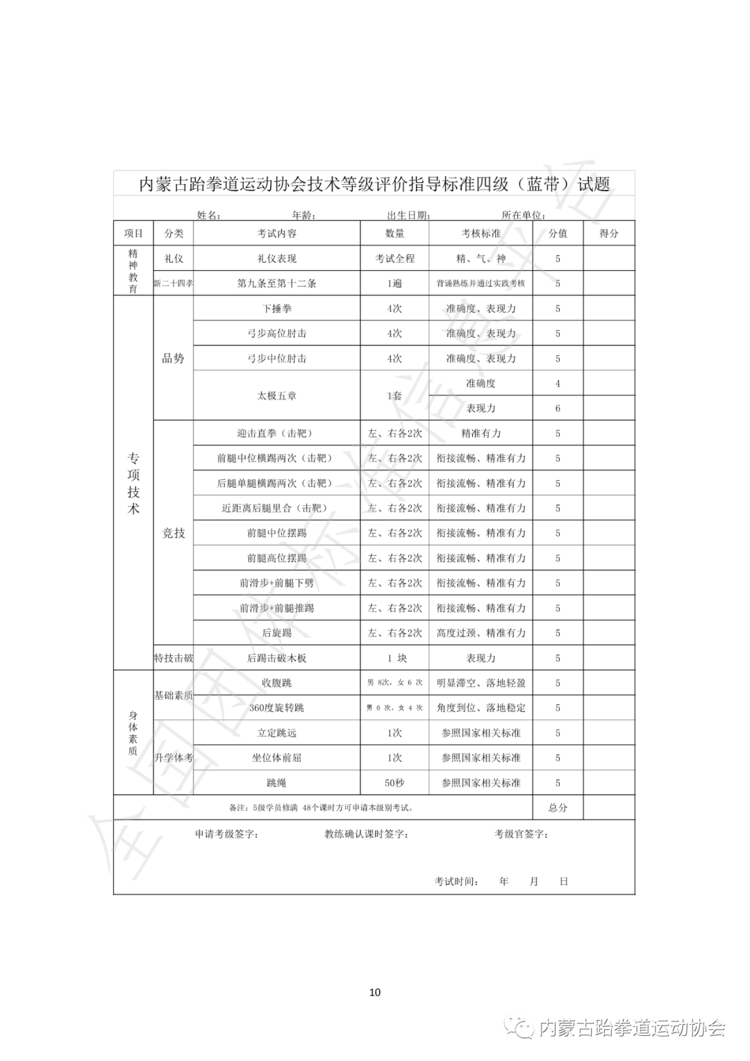
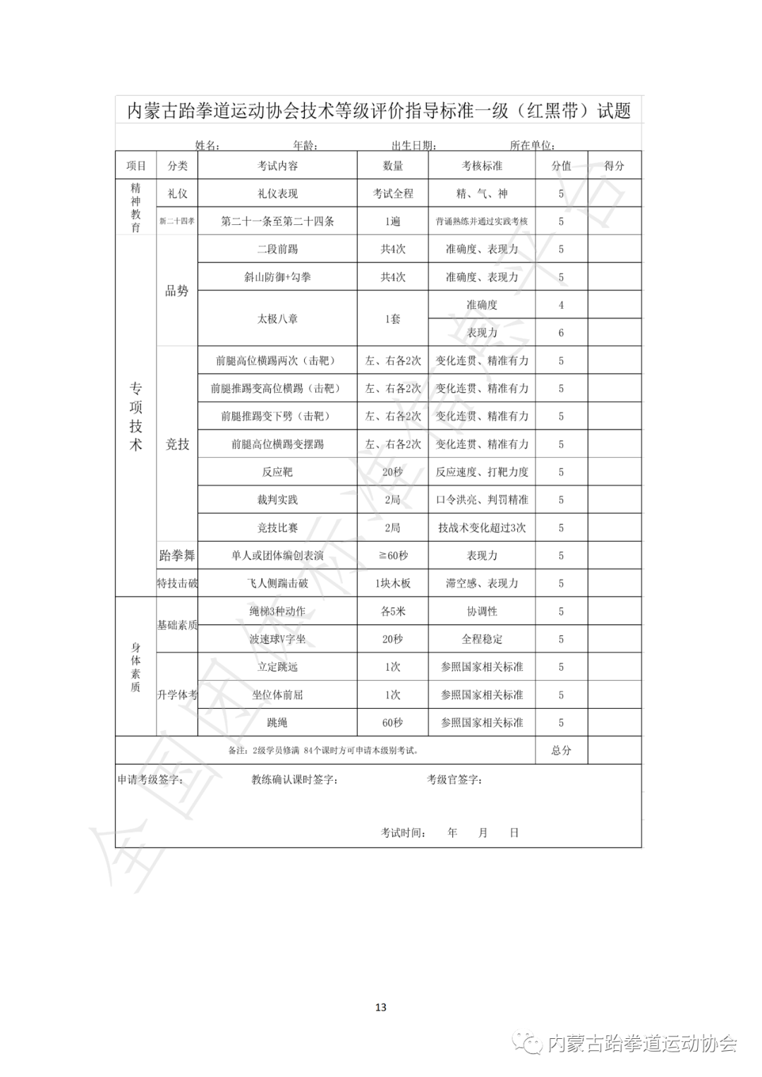
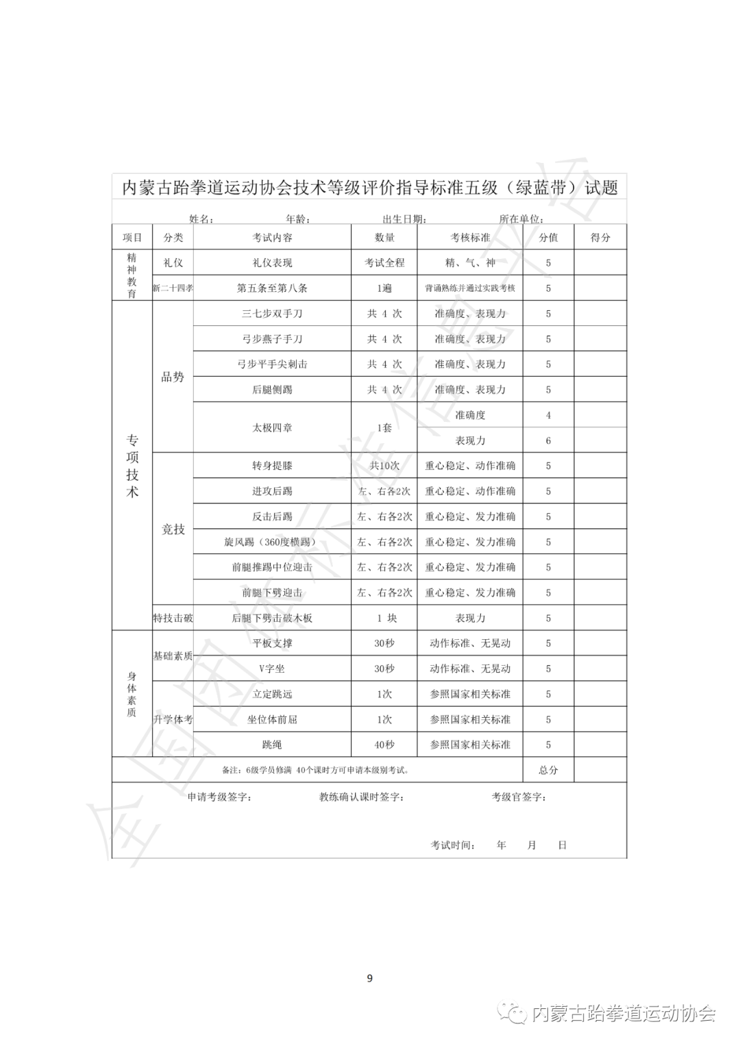
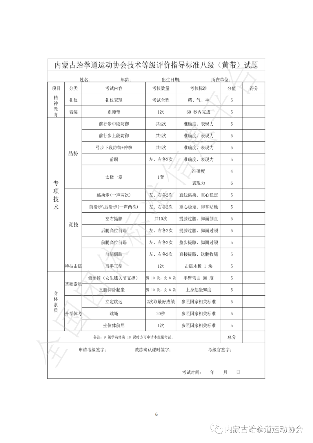
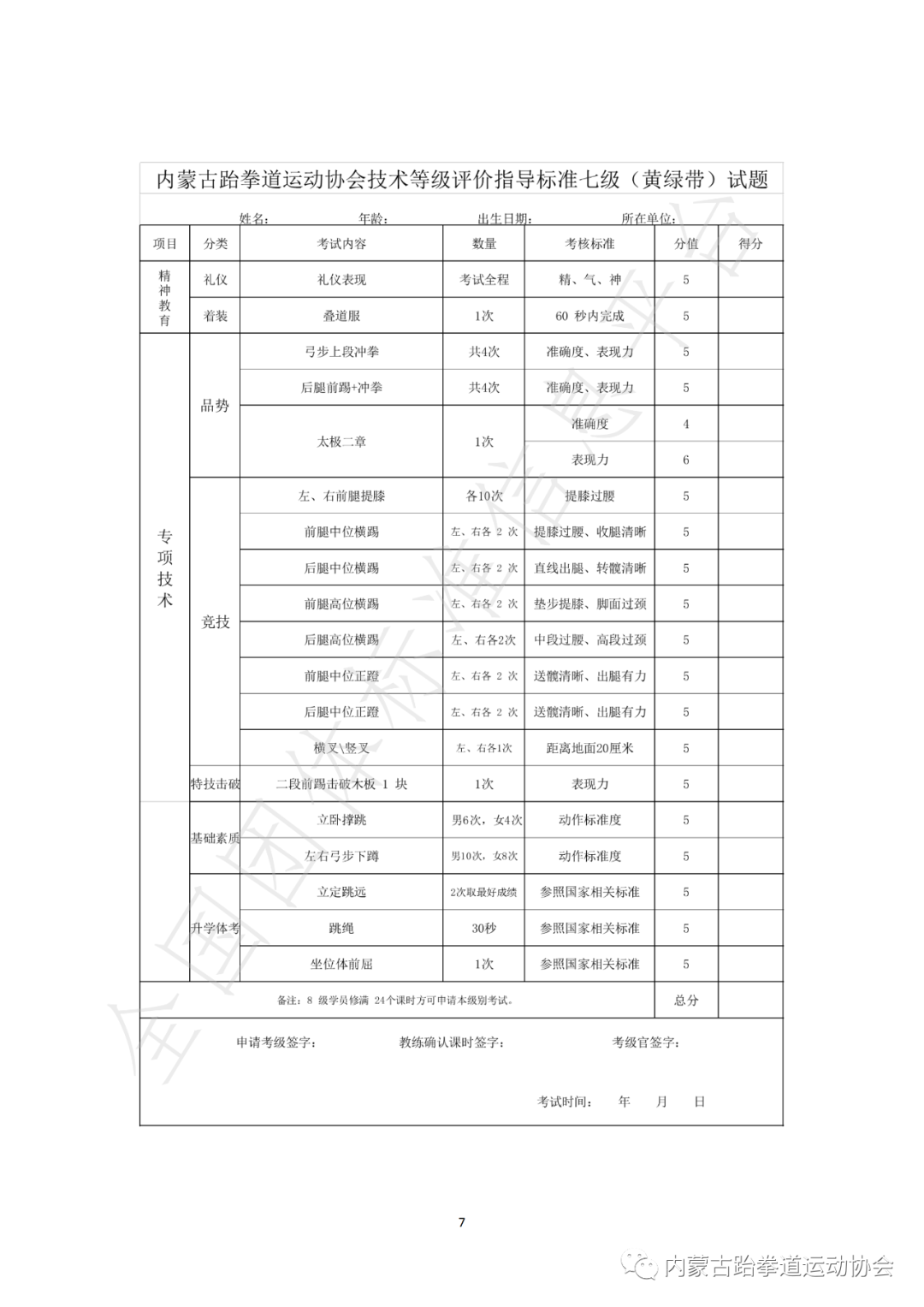
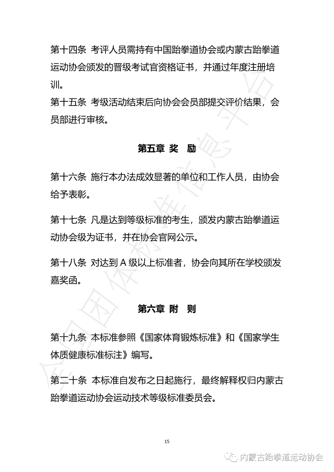
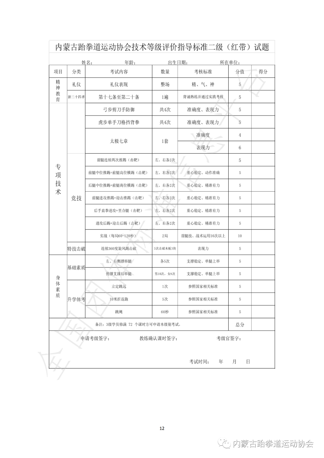
为引导自治区范围内社会跆拳道俱乐部与市级体校、自治区优秀运动队教学业务衔接,教学内容充分适应竞赛规则变化,发挥社会跆拳道俱乐部人才选拔、培养、输送等重要作用,我协会组织业内各级资深专业人士共同执笔编写了《跆拳道技术等级评价指导标准》。

经审核,已经通过全国 团体标准信息平台认证,全国团体标准代码:T/NTB 16—2020现正式面向社会公布。


Copyright © 内蒙古跆拳道运动协会 All rights  营业执照 蒙ICP备2023002021号   网站建设 · 网站优化大旗网络
分享到: